文| 王蔚 陶宛诗
摘要:1995年波兰设立经济特区为投资者提供优惠政策,吸引各国投资者赴波投资。2004年,波兰加入欧盟成为欧盟结构基金的最大受益国,波兰从欧盟获得了约1000亿欧元的援助,应用于基建、工程、农业、环保等领域。而到2018年,更有望进一步扩大经济特区,此举将吸引更多的海外投资者赴波兰投资。享受国家援助是波兰经济特区内部最关键的激励措施,主要体现为所得税减免。但投资者申请国家援助需满足一定的前提条件并通过相关流程;所得税减免的计算也会受投资规模、投资目的地、创造就业岗位的影响;而从国家援助的申请到享受优惠措施的过程中,还需投资者关注投资规模、投资时限、合格费用、投后管理中涉及的相关事项,避免因不了解政策规定而造成不必要的损失。
关键字:境外投资 波兰 经济特区 国家援助 所得税减免
波兰因其优越的地理位置,已成为我国“一带一路”沿线重要的节点城市。波兰是中东欧地区最大的国家,拥有较大的国内市场、较低的劳动力成本和高素质的人力资源、优惠的投资政策,已日益成为各国投资者在欧洲更为青睐的投资目的地和进入欧盟市场的门户。
波兰在吸收外资方面态度积极,其经济特区制度始于1994年10月20日通过的《经济特区法》,并于1995年开始设立经济特区。波兰16个省共设有14个经济特区,在经济特区投资可享受的主要优惠政策为减免所得税;优惠政策下所得税减免率将根据企业的投资金额、雇佣员工数、经济特区所在地经济发达程度而定,经济特区对产业无特别限制,但贸易企业和物流企业不可享受经济特区政策【1】。
对于投资者而言,厘清投资目的地优惠政策相关的各项规定、流程及注意事项对于投资者稳妥、快速、高效推进投资进程,起着至关重要的作用。随着对波兰投资热度的升温,关于在波兰投资优惠政策的介绍也不乏其文,本文将通过着重介绍波兰经济特区投资新设企业申请国家援助的流程及注意事项,使投资者对于在波投资如何有效获取国家援助获得更为深入和详细的了解。
一、经济特区相关优惠政策简要介绍
(一)经济特区优惠政策
经济特区是企业在经营时可以享受优惠政策的特殊管理区域。但对于赴经济特区进行项目投资的企业来说,除免费办理投资相关手续、部分特区可免除房地产税外,最为关键的激励措施是享受国家援助(State Aid)的优惠政策,该优惠政策也主要以所得税减免形式给付。
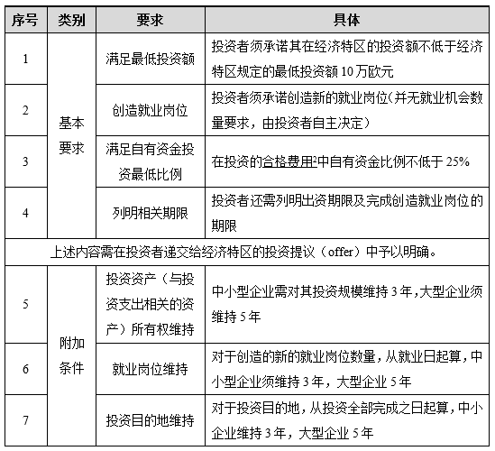
(二)享受优惠政策的前提和条件
赴波兰投资的企业若想获得波兰政府的国家援助优惠政策,需满足下列前提和条件:
1. 申请主体须是在经济特区内注册经营的企业;
2. 已从经济特区取得经营许可(Permit to Operate)。
企业取得经济特区经营许可的要求如下表所示:

值得注意的是,国家援助只为创造新的投资和新的就业机会之目的而提供,替代性投资(如原有企业的新增固定资产投资或是现有工作岗位的保留等)无法享受国家援助。
(三)国家援助税收减免计算及给付方式
根据不同的企业投资规模及投资目的地,投资者可享受的国家援助税收减免率从25%到70%不等。大型企业根据不同投资目的地,其享受的税收见面率在25%-50%之间确定。而在同一投资目的地,中型企业享受的税收减免优惠比率要比大型企业的高10%,小型企业的税收减免率比大型企业高20%。大型企业在波兰不同投资目的地的税收减免率如下图:

所得税减免计算方式如下:
所得税减免额=税收减免率×投资金额(或两年内新雇佣的工人费用)
须注意的是,并非投资者所有的投入均可列入此处的“投资金额”,只有符合“合格费用”标准的投资金额才能列入。举例而言,如一家大型企业拟在Wroclaw地区投资3000万美元,那么该企业所能享受的国家援助所得税减免就应该是750万美元。
根据现行规定,上述税收减免应于2016年年底前全部抵扣完毕。此外,在享受所得税减免时,投资者还应当严格按照经济特区许可规定的条件履行投资义务并予以适当维持,否则,已享受的税收减免都应当全部返还。
二、经济特区优惠政策许可申请流程
投资者申请获取许可需要经过招投标程序,该程序通常有六个节点(如下图所示):

在上述申请流程中,还应注意下列相关费用和限制期限:
Ø在提交投资意向书(流程2)的同时签订招投标保证金协议,投资者通常需缴纳约3500欧元的保证金,其目的是为了确保投资者会参加经济特区将发起的招投标。
Ø在经济特区发布招投标公告(流程3)后,投资者需向经济特区购买招投标的实质性条款,价格约3000欧元。
Ø在招投标发布后,投资者必须在21天内投资一份全面的投标书。
Ø从提交投资意向书到最终获得许可,通常要2个月的时间。
三、享受优惠政策相关注意事项
投资者在申请优惠政策之前及取得优惠政策之后都需关注下列事项,以在符合投资预期的情况下,最大程度的取得有利的税收优惠条件。
(一)投资规模
投资规模在大的层面上可以决定投资者申请优惠政策时所须满足条件的多寡以及可享受优惠政策的比例;在微观层面上,还能决定哪些支出能被认定为合格费用等。考量投资规模的因素包括投资额、解决就业人数等。在符合投资者投资预期的情况下,可将投资规模对税收优惠政策的影响作为决策的考量因素,以期降低投资成本,提高投资效益。
(二)投资的合格费用(eligible costs)
投资合格费用的概念在享受投资优惠政策时至关重要,是用以计算可减免税收的基数,合格费用中值得投资者关注的事项如下:
1、务必注意,只有在取得经济特区的许可后所支出的费用才能被认定为合格费用。
2、并非投资者支出的所有费用均可被认定为合格费用,可以被列为合格费用的投资支出主要包括:
(1)土地购买款;
(2)在经济特区内与不动产相关的租赁费用(从投资应当完成之日起计算,中小企业至少3年的租期,大型企业至少5年);
(3)取得和制造固定资产的费用(对于大型企业,必须是购买资产必须是新的才能被认定为合格费用,而中小型企业则可购入二手资产而仍被认定为合格费用);
(4)通过技术转让取得无形资产的费用(包括专利权、许可、技术秘密或非专利技术知识等),中小企业可全额认定,大型企业被认定为合格费用的该部分费用最高可达实际支出的50%。
(三)投资时限
拟赴波兰经济特区投资的投资者,除应注意入驻经济特区所需满足的条件以及申请经济特区优惠政策的相关流程外,还需特别注意投资的启动时间以及履行投资义务的时限。
1、投资启动时间
在经济特区投资的启动时间不得早于经济特区经营许可签发之日,否则,在经济特区经营许可签发之日前产生的投资支出将不能纳入用以计算可减免税收的合格费用范围,由此导致投资者因投资启动时间过早而损失原可申请的可减免税收额。因此,对于在投资支出中属较大支出的不动产收购行为,须与申请经营许可同步进行或在获得许可之后进行。
2、投资义务履行时限
投资者获得在经济特区的经营许可后,须按照许可中明确的时限条件履行包括全额出资、创造一定数量的就业岗位在内的投资义务,否则,一旦超过期限仍未履行或未完全履行完毕,则可能面临经济特区经营许可被撤销的风险,导致投资功亏一篑。因此,企业在履行投资义务时,须严格把控投资义务的履行时限,做好投资战略方案,按期履行投资义务。
(四)投后管理(维持)
如前所述,在投资后的经营过程中,针对企业在经济特区的持续经营以及享受相关税收优惠政策而言,投资者应当注意对投资规模、就业岗位数量、企业经营所在地的维持,一旦企业违反了在经济特区许可中列明的维持义务且在审计后也不能在合理期限内加以纠正,则已经获得的许可会被撤销。这将意味着投资者在违反义务后不仅不能享受相关税收优惠,而且还须将先前已享受的税收优惠及相关利息全部予以返还。
在本文的最后须提醒投资者的是,波兰关于经济特区国家援助政策的规定一直处于动态的变化之中,根据最新业内人士消息,波兰政府在2018年初将会对相关政策进行调整,有利的信息是可能不再要求将投资目的地限定在经济特区内,根据投资目的地的不同,所得税减免年限将确定为10-15年等;不利的信息是投资者将面对更为具体的数量和质量的标准要求,如要求雇佣人员有硕士学历或具备某类资格证书,这也意味着投资者将更难申请到经济特区许可。但上述信息尚未经过官方文件确认,投资者应在投资决策过程中对相关政策持续关注。
特别申明:本文仅供一般性参考,不应视为针对特定事务的法律意见或依据。
【参考文献】
1. 商务部国际贸易经济研究院,商务部投资促进事务局,中国驻波兰大使馆经济商务参赞处.对外投资合作国别指南[EB/OL]. https://www.yidaiyilu.gov.cn/wcm.files/upload/CMSydylgw/201702/201702100451045.pdf
2. Ambroziak A A. The Legal Framework for Regional State Aid in the European Union in 2014–2020 and Its Impact on the Attractiveness of Poland’s Regions to Investors[M]// New Cohesion Policy of the European Union in Poland. Springer International Publishing, 2014:63-76.
3. Lewandowska A, Stopa M, Humenny G. The European Union Structural Funds and Regional Development. The Perspective of Small and Medium Enterprises in Eastern Poland[J]. European Planning Studies, 2015, 23(4):785-797.
4. Churski P. Structural Funds of the European Union in Poland—Experience of the First Period of Membership[J]. European Planning Studies, 2008, 16(4):579-607.
[王蔚,国浩律师(苏州)事务所合伙人,伦敦大学法学硕士]
[陶宛诗,国浩律师(苏州)事务所律师,香港中文大学法学硕士]
________________________________________
【1】驻波兰经商参处.波兰经济特区发展状况[EB/OL]. http://pl.mofcom.gov.cn/article/ddfg/tzzhch/201707/20170702614718.shtml
【2】 此处及下文中提到的“合格费用”之含义均在本文第三章第(三)部分作出解释。
